- LiFePO4 Speicher Test         
RSS-Feed anzeigen

witkatz

Drehzahlanzeige zum Nachrüsten an Handbohrmaschine im Bohrständer

Bewertung: 4 Stimmen mit einer durchschnittlichen Bewertung von 3,75.
Ich möchte meine aktuelle PIC Bastelei vorstellen, einen per 3xAG13 batteriebetriebenen Drehzhalmesser mit PIC16LF1933 und transflektiver LCD Anzeige. Der PIC mit der Pinbeschaltung und dem Uhrenquarz haben Platz unter dem Display, so dass das Platinchen relativ klein bleibt. Der PIC16LF1933 hat eine integrierte LCD Treiberperipherie für die Erzeugung der benötigten Wechselspannungssignale der LCD Segmente. Damit ist die Ansteuerung von LCD Displays relativ einfach und kann auch im Sleepmodus aktiviert bleiben. So lässt sich eine stromsparende LCD Anzeige mit einfachen Mitteln realisieren.
Klicke auf die Grafik für eine größere Ansicht

Name:	DSC_0047.jpg
Hits:	890
Größe:	73,4 KB
ID:	32565
Die Messung wird alle 2 Sekunden gestartet und ausgewertet. Ist nach 10s keine Signalflanke erkannt, geht die Schaltung in den Tiefschlaf und kann durch den Reset Taster geweckt werden. Während der Messung dürfte der Strommittelwert in der Größenordnung einiger 100µA liegen, im Schlaf ziehen der MCP1700 und der PIC zusammen max. 2µA. Damit dürften die Knopfzellen sehr lange halten. Genaue Verbrauchsmessung mache ich vielleicht noch.

Der Sensor wird nur für die Dauer der Messung eingeschaltet, mit dem CCP Modul die Zeit zwischen zwei Flanken ausgewertet und in UPM umgerechnet. Als Sensor dient eine Reflexionslichtschranke RPR-220, ähnlich dem bekannten CNY70. Das Sensorplatinchen ist im rechten Winkel zur Welle montiert und mit der Hauptplatine über 3-polige Pinleiste verbunden und das Ganze mit einem Aluwinkel am Bohrständer dran.

Nun wird die Schaltung an der Bohrmaschine erprobt. Auf dem Stück Welle hinter dem Schnellspannbohrfutter hatte ich zum Glück Platz für den Sensor, der auf die Welle gucken kann. Etwas schwarzer Isolierband mit weißem Streifen auf halbem Umfang dient als Geber. Erste Probeläufe waren erfolgversprechend

Klicke auf die Grafik für eine größere Ansicht

Name:	DSC_0049.jpg
Hits:	965
Größe:	54,1 KB
ID:	32566

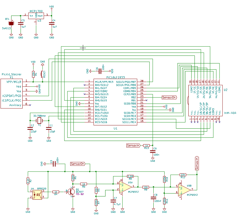
Die Schaltung ist etwas aufwendiger geworden, als ich es erwartet habe. Der Grund war ein Kampf gegen die massiven Störungen von der Bohrmaschine und gleichzeitig der Wunsch, den IF der Lichtschranke auf <1mA zu begrenzen. Bei diesem Strom messe ich am Ausgang des Transistors Q1 nur ein paar 100mV Hub zwischen Weiß und Schwarz, deshalb die Auswertung mit Komparator. Der zweite Komparator ist eigentlich nicht notwendig, aber da er schon mal im IC Gehäuse drin ist, verwende ich den auch mit einem RC Glied dazwischen um vielleicht ein paar hochfrequente Störungen abzuwehren. Der CCP Eingang des PIC ist auch mit einem RC beschaltet, wobei der Kondensator nah am Pin angelötet ist. Obwohl die Schaltung hobbymässig entwickelt und QuD auf Lochraster gefädelt wurde, läuft sie in der störverseuchten Umgebung stabil und zeigt zuverlässig die Drehzahl an.
Klicke auf die Grafik für eine größere Ansicht

Name:	Drehzahlmess_Schaltg.png
Hits:	864
Größe:	97,0 KB
ID:	32568
Im Anhang füge ich die kompletten XC8 Quellcodes für alle Interessierten an.
Miniaturansichten angehängter Grafiken Angehängte Dateien

"Drehzahlanzeige zum Nachrüsten an Handbohrmaschine im Bohrständer" bei Twitter speichern "Drehzahlanzeige zum Nachrüsten an Handbohrmaschine im Bohrständer" bei Facebook speichern "Drehzahlanzeige zum Nachrüsten an Handbohrmaschine im Bohrständer" bei Mister Wong speichern "Drehzahlanzeige zum Nachrüsten an Handbohrmaschine im Bohrständer" bei YiGG.de speichern "Drehzahlanzeige zum Nachrüsten an Handbohrmaschine im Bohrständer" bei Google speichern "Drehzahlanzeige zum Nachrüsten an Handbohrmaschine im Bohrständer" bei del.icio.us speichern "Drehzahlanzeige zum Nachrüsten an Handbohrmaschine im Bohrständer" bei Webnews speichern "Drehzahlanzeige zum Nachrüsten an Handbohrmaschine im Bohrständer" bei My Yahoo speichern

Aktualisiert: 11.05.2017 um 08:38 von witkatz

Stichworte: - Stichworte bearbeiten
Kategorien
Fertige Projekte , PIC Basteln

Kommentare


LiFePO4 Speicher Test