Wie überliste ich den Fahrradcomputer?
von am 27.02.2020 um 22:14 (8205 Hits)
Hallo,
ich besitze einen Fahrradcomputer, der u.a. Geschwindigkeit, Herzfrequenz und über Luftdruckmessung auch die Höhe über NN in festen Zeitabständen, zB alle 5 Sekunden aufzeichnen kann. Das möchte ich auch beim Joggen nutzen.
Die Aufzeichnung, die man später in ein externes Programm übertragen und analysieren kann, geht jedoch nur, wenn die Geschwindigkeitsmessung läuft. Dafür gibt es bei mir am Vorderrad einen kleinen Magnet, der bei Raddrehung einen Reedkontakt im Geschwindigkeitssensor an der Vorderradgabel betätigt. Die Information wird dann vom Sensor drahtlos an den Computer übertragen, dort die Geschwindigkeit angezeigt und alle 5 Sekunden der jeweilige Wert mit anderen Daten abgespeichert. Wenn die Geschwindigkeit gleich Null ist, stoppt die Aufzeichnung.
Weil ich gerne auch mal meine Pulsänderungen beim Joggen in Ruhe angesehen hätte, das mit Apparatur aber nicht so ohne Weiteres möglich ist und es mir aber auch noch nicht die Anschaffung einer Pulsuhr, Activity Trackers o.ä. wert ist, habe ich mal wieder übers Basteln einen Weg gesucht
Grundidee: Geschwindigkeitssensor und Fahrradcomputer vom Rad trennen und zum Joggen mitnehmen. Reedkontakt im Geschwindigkeitssensor mit Elektromagnet betätigen, so daß Aufzeichnung der Herzfrequenz (kommt von Brustband) im Fahrradcomputer stattfinden kann. Und zusammen mit den Höhenmessdaten könnte man dann später eventuell feststellen, daß es bergauf doch mehr pumpt als bergab
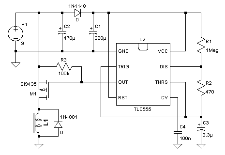
Heraus gekommen ist eine Schaltung mit einem TLC555, einem P-Kanal FET und einem 9V NiMh Akku. Der "Elektromagnet" ist irgendeine Spule aus einem Schaltnetzteil, 100µH und unter einem Ohm Gleichstromwiderstand. Ich war zu bequem selbst eine Spule zu wickeln und habe alles mögliche ausprobiert und war überrascht, daß diese Spule in der Ausrichtung zum Geschwindigkeitssensor wie im Foto links unten zu sehen, so zuverlässig funktioniert. In der Optimierung des Elektromagneten steckt wahrscheinlich das größte Verbesserungspotential. Wenn der FET einschaltet, bricht durch den geringen Spulenwiderstand die Batteriespannung gnadenlos von zB 9,4V auf unter 3V ein. Ohne Unterstützung des 9V Blocks durch C2 mit 470µF schaltet der Reedkontakt im Sensor nur unzuverlässig. Nach der Diode 1N4148 bleibt durch C1 die Versorgung des TLC555 auch während des Schaltens sehr schön stabil.
Strom zur Spule wird nur für 1ms eingeschaltet und nur alle 2,3 Sekunden wiederholt. Das entspricht mit dem, im Fahrradcomputer eingestellten Radumfang einer Geschwindigkeit von 3,2km/h. Das wird dann am Fahrradcomputer angezeigt; links oben im Foto zu sehen.
Funktion ist da. Bleibt noch das Ganze strapazierfähig und mitnahmefähig für den Praxistest aufzubereiten ... stöhn
Gruß
Searcher















Blog-Eintrag weiterempfehlen