- Labornetzteil AliExpress         
Seite 1 von 3 123 LetzteLetzte
Ergebnis 1 bis 10 von 23

Thema: MC-Board mit Ethernet

  1. #1
    Erfahrener Benutzer Robotik Einstein Avatar von vohopri
    Registriert seit
    11.09.2004
    Ort
    südlich der Alpen
    Beiträge
    1.708

    MC-Board mit Ethernet

    Anzeige

    LiFePo4 Akku selber bauen - Video
    Hallo,

    jetzt baue ich mir ein MC Board, nachdem ich schon ein wenig funktionierende MC Software habe.

    ISP Schnittstelle muss es natürlich haben und auch Ethernet. Serielle und Parallele sind unnötig.
    Die MC Ports sollen für die verschiedenen zukünftigen Projekte unterschiedlich anzuschliessen sein. Deshalb baue ich zweiteilig. Die Port Interfaces kommen nach Bedarf auf ein zweites Brett, das dann leicht austauschbar ist.
    Die Bauweise entspricht der eines Funktionsmusters: Punktraster zehntelzoll. Das ist rasch entwickelt, gebaut und bei Bedarf verändert. Keine Chemiepantscherei, das können andere besser.

    Auf 4 mal 3.5 Zoll hab ich einmal begonnen, ein paar Komponenten zu verteilen.

    Bild hier  

    Inzwischen wird schon mal das Löteisen geschärft.

  2. #2
    Erfahrener Benutzer Robotik Einstein Avatar von vohopri
    Registriert seit
    11.09.2004
    Ort
    südlich der Alpen
    Beiträge
    1.708
    Die 5V Spannungsversorgung funktioniert, als Nächstes kommt der MC Teil dran.

    Ich fotografiere laufend und bei Interesse kann ich Baustadienfotos und Details posten.

  3. #3
    Erfahrener Benutzer Roboter Genie
    Registriert seit
    08.09.2007
    Ort
    Berlin
    Alter
    32
    Beiträge
    1.578
    Gefällt mir! Aber du könntest wirklich ein paar Details posten, z.b. über die Ethernet Schnittstelle. Diese würde mich auch schon länger reizen, aber bis jetzt hatte ich immer zu wenig ansporn dazu. Vielleicht ändert sich das ja durch dich

    Gruß
    Chris

  4. #4
    Erfahrener Benutzer Robotik Einstein Avatar von vohopri
    Registriert seit
    11.09.2004
    Ort
    südlich der Alpen
    Beiträge
    1.708
    Ja hallo,

    mach ich gerne. Für Ethernet gibt es den enc28j60, der ist auch leicht zu beschaffen. Mit dem kommuniziert der mc per spi, das ist die selbe Schnittstelle, wie für die in System Programmierung. Sonst braucht der kaum Beschaltung. Von einer alten Netzwerkkarte hab ich mir die rj45, den Hochspannungskondensator (2kV), den Ethernetübertrager und den 25 Mhz Quarz ausgebaut, das ist schon mal das Wichtigste. Über Ethernet läuft dann ein Webinterface zum Bedienen, Verwalten und Debuggen und auch nach Bedarf schnelle TCP Server und -clients. Der Zugriff über Webinterface ist bereits getestet.

  5. #5
    Erfahrener Benutzer Robotik Einstein Avatar von vohopri
    Registriert seit
    11.09.2004
    Ort
    südlich der Alpen
    Beiträge
    1.708
    Die MC Abteilung ist bestückt und verdrahtet, morgen gibt es einen Zwischentest.

  6. #6
    Erfahrener Benutzer Robotik Einstein Avatar von vohopri
    Registriert seit
    11.09.2004
    Ort
    südlich der Alpen
    Beiträge
    1.708
    Die Tests zeigten das erhoffte Ergebnis. Mc läuft und Programme lassen sich aufspielen.

    Das Layout im Zehntelzoll Raster sieht aus Platzgründen jede Menge diagonal und in Stufen verlaufende Leiterbahnen vor. Mit der richtigen Technik ist das aber auch handwerklich auf Lochraster gut zu erstellen.

    Als Nächstes ist die 3.3V Versorgung dran.

  7. #7
    Erfahrener Benutzer Robotik Einstein Avatar von vohopri
    Registriert seit
    11.09.2004
    Ort
    südlich der Alpen
    Beiträge
    1.708
    3.3 V Versorgung läuft, Ethernet Abteilung wird bestückt.

    Wie schon geschrieben habe ich eine nicht benötigte Netzwerkkarte zerlegt. Da ist mir ein 3.3 V Stabilisierer in die Hand gefallen. Den hab ich ebenfalls hier eingebaut. Man kann smd Technik einfach nicht genug üben.

    Bild hier  
    AAT1201

  8. #8
    Erfahrener Benutzer Robotik Einstein Avatar von vohopri
    Registriert seit
    11.09.2004
    Ort
    südlich der Alpen
    Beiträge
    1.708
    So, es ist so weit, auch der Ethernet Controller funktioniert und der Webserver im Mikrocontroller ist über das LAN ansprechbar - bei entsprechendem Routing auch vom Internet aus.

    Bild hier  

    Wie immer , gehe ich bei Fragen gerne ausführlich ins Detail. Wenn ich aber nicht weiss, wo Informationsbedarf besteht, dann ist mir das Löten lieber, als das Schreiben.

  9. #9
    Erfahrener Benutzer Roboter-Spezialist Avatar von Thegon
    Registriert seit
    21.01.2011
    Beiträge
    562
    Hallo,

    sehr schönes Board

    Mich würde im Allgemeinen auch die Beschaltung des Ethernet - Controllers interessieren. Hättest du einen Schaltplan?

    In welcher Sprach wurde denn der MC Programmiert?
    Ich habe noch keine Erfahrung mit SPI, ist es schwierig, alle nötigen Register des Ethernet Controllers zu beschreiben und die Richtigen wieder auszulesen?
    Der Controller hat so weit ich weiß eine per Register einstellbare Mac, und seine IP bekommt er dann vom Router zugewiesen, per DHCP oder geht das nicht so einfach?
    Hättst du villeicht sogar Codeschnipsel oder so?

    Ich weiß, ein bisschen viele Fragen auf einmal, mach dir nur nicht zu viele Umstände wegen mir.

    Mfg Thegon

  10. #10
    Erfahrener Benutzer Robotik Einstein Avatar von vohopri
    Registriert seit
    11.09.2004
    Ort
    südlich der Alpen
    Beiträge
    1.708
    Hallo,

    naja, für schön halte ich das Board eigentlich nicht, aber es ist ein gutes Funktionsmuster. 2 Vorteile hat es gegenüber anderen Boards, die ich so gesehen habe: Die serielle wurde weg gelassen, weil ich sie nicht verwenden will, und ich habe 27 IO - Leitungen, GND und Spannungsversorgung auf der 39 poligen Steckleiste verfügbar, mit der ich eine zweite Platine in variabler Ausführung als Fortsetzung anschliessen kann. Die Platine ist ausreichend robust und das Layout ausreichend platzsparend gestaltet.

    Bild hier  

    Die Software findest du hier: http://www.ulrichradig.de/home/uploa...32_EX_SOFT.zip

    Da kannst du alle Details nachlesen. Die Kommunikation zwischen mc und ec ist schon gelöst, damit gabs auch keine Probleme. Die Software wurde in C geschrieben. MAC und IP vergebe ich fix in der Software.

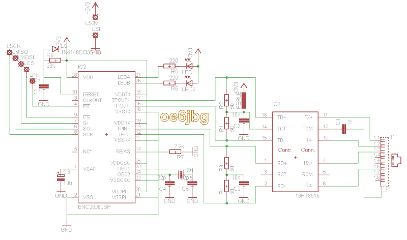
    Die Zusammenschaltung von EC und MC habe ich gleich gelöst wie auf dem netio. Das weicht etwas von Ulrich Radigs Lösung ab. Die Schaltpläne zeigen es, wie:

    Bild hier  

    Bild hier  

    Die meisten wichtigen Details stehen schon in den Datenblättern. Sehr bequem beim Suchen von Datenblättern ist die Google Option filetypedf als Zusatz im Suchfenster.

Seite 1 von 3 123 LetzteLetzte

Ähnliche Themen

  1. Ethernet goes to USB (Suche)
    Von oberallgeier im Forum PC-, Pocket PC, Tablet PC, Smartphone oder Notebook
    Antworten: 9
    Letzter Beitrag: 07.10.2010, 09:01
  2. CAN-Bus und Ethernet
    Von feitzi im Forum Basic-Programmierung (Bascom-Compiler)
    Antworten: 0
    Letzter Beitrag: 23.07.2008, 16:02
  3. Ethernet an mega32
    Von Ceos im Forum Elektronik
    Antworten: 7
    Letzter Beitrag: 08.05.2008, 13:45
  4. Can-/Ethernet-Board, Pollin- und RN-kompatibel
    Von hanshals im Forum Bauanleitungen, Schaltungen & Software nach RoboterNetz-Standard
    Antworten: 16
    Letzter Beitrag: 28.11.2007, 18:34

Berechtigungen

  • Neue Themen erstellen: Nein
  • Themen beantworten: Nein
  • Anhänge hochladen: Nein
  • Beiträge bearbeiten: Nein
  •  

Labornetzteil AliExpress